近期QB/T 2955-2017《休闲鞋》已正式发布,并将于2018年4月1日开始正式实施,代替原QB/T 2955-2008《休闲鞋》标准。
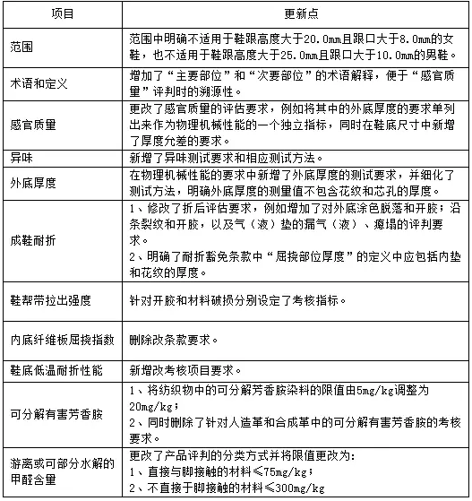
标准的适用范围划分更加清晰,明确了该标准不适用于鞋跟高度大于20.0mm且跟口大于8.0mm的女士高跟鞋,也不适用于鞋跟高度大于25.0mm且跟口大于10.0mm的男鞋,避免和QB/T 1002-2015《皮鞋》在适用范围上的冲突,对于需要加装勾心的鞋并不适用于采用《休闲鞋》的产品标准。
新标准删减了优等品的要求,简化了标准条款,只保留统一的合格品的要求,在保证对产品质量市场准入最低要求的同时,将对产品质量把控的控制权交给企业。新增了异味、鞋底低温耐折性能的考核要求,满足消费者对休闲鞋产品质量日益提高的要求。更改了偶氮和甲醛的标准条款和评判要求,增加了和其他鞋类产品标准的协调性。
在2018年4月1日后生产并上市销售的休闲鞋应执行新版的QB/T 2955-2017。相关企业应及早关注该标准的更新情况,并做好相应应对准备。
文章来自网络,所产生的观点与纠纷与本公司无关。
Copyright 安姆斯质量技术服务(上海)有限公司 All rights reserved
服务热线:021-61984155 18516275902(微信同号)
工信部备案:
沪ICP备15047354号-1
沪公网安备:
31011302002261号