从中国质量认证中心官网获悉,近日中国质量认证中心发布关于采取措施降低企业强制性产品认证费用的公告。7月1日起,降低部分强制性产品认证收费,并采用多种技术手段,降低企业强制性产品认证成本。
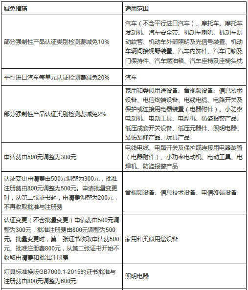
为了贯彻落实国务院关于清理规范涉企收费工作,切实减轻企业负担的精神,中国质量认证中心经研究决定,按照认监委“放管服”政策要求,在保证质量和认证有效性的前提下,自2017年7月1日起至12月31日,降低部分强制性产品认证收费,并采用多种技术手段,降低企业强制性产品认证成本。具体措施见下表:
文章来源于网络,所产生的版权与观点与本公司无关。
Copyright 安姆斯质量技术服务(上海)有限公司 All rights reserved
服务热线:021-61984155 18516275902(微信同号)
工信部备案:
沪ICP备15047354号-1
沪公网安备:
31011302002261号