2017年6月14日,欧盟在其官方公报上发布(EU)2017/1000,新增REACH法规附件XVII第68项关于全氟辛酸(PFOA)的限制条款,正式将PFOA及其盐类和相关物质纳入REACH法规限制清单。法规将于官方公报发布后第20天开始生效,适用于所有成员国。
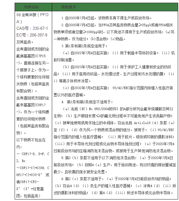
根据(EU) 2017/1000,欧盟REACH法规附件XVII新增以下条款:
详见网址: http://eur-lex.europa.eu/legal-content/EN/TXT/?qid=1497412654370&uri=CELEX:32017R1000
文章来源于网络,所产生观点与冲突与本公司无关。
Copyright 安姆斯质量技术服务(上海)有限公司 All rights reserved
服务热线:021-61984155 18516275902(微信同号)
工信部备案:
沪ICP备15047354号-1
沪公网安备:
31011302002261号